關於飛創
水處理案例
- 綠色煤電標杆工程-電絮凝含煤廢水處理係統投入試運行——成都飛創助力內蒙古能源集團雙電廠案例分享
- 醫療廢水處理項目-湘陰中醫院水處理
- 電絮凝水處理項目-萬盛煤化二氧化矽去除
- 北平電廠含煤廢水電絮凝處理項目
- 電絮凝水處理項目-平頂山煤電廠含煤廢水處理
聯係我們
微信:
電話:
郵箱:
地址:四川省成都市雙流蛟龍工業港沅江路100號/湖南省邵陽市武岡市浙商產業園
新聞動態
低溫載氣脫鹽技術初步研究
- 作者:管理員
- 發布時間:2026-01-15
- 點擊:161
【低(di)溫(wen)載(zai)氣(qi)脫(tuo)鹽(yan)技(ji)術(shu)作(zuo)為(wei)一(yi)種(zhong)新(xin)興(xing)的(de)綠(lv)色(se)水(shui)處(chu)理(li)技(ji)術(shu),具(ju)有(you)重(zhong)要(yao)的(de)發(fa)展(zhan)價(jia)值(zhi)和(he)廣(guang)闊(kuo)的(de)應(ying)用(yong)前(qian)景(jing)。通(tong)過(guo)持(chi)續(xu)的(de)技(ji)術(shu)創(chuang)新(xin)和(he)產(chan)業(ye)化(hua)推(tui)進(jin),該(gai)技(ji)術(shu)有(you)望(wang)在(zai)解(jie)決(jue)我(wo)國(guo)水(shui)資(zi)源(yuan)短(duan)缺(que)和(he)水(shui)汙(wu)染(ran)問(wen)題(ti)方(fang)麵(mian)發(fa)揮(hui)重(zhong)要(yao)作(zuo)用(yong),為(wei)實(shi)現(xian)碳(tan)達(da)峰(feng)碳(tan)中(zhong)和(he)目(mu)標(biao)做(zuo)出(chu)貢(gong)獻(xian)。本(ben)文(wen)約(yue)1.5萬字,深度閱讀約需30分鍾,請耐心閱讀。】
一、引言與技術背景
suizhequanqiushuiziyuanweijidejiajuhegongyefeishuipaifangliangdechixuzengchang,gaoyanfeishuichuliyichengweizhiyuegongyefazhanhehuanjingbaohudeguanjianjishunanti。chuantongdegaoyanfeishuichulijishuzhuyaobaokuozhengfajiejing、膜分離、離子交換等方法,但這些技術普遍存在能耗高、設備投資大、維護成本高、易結垢堵塞等問題。在這樣的背景下,低溫載氣脫鹽技術作為一種新型的熱法脫鹽工藝,因其獨特的技術優勢而受到越來越多的關注。

低(di)溫(wen)載(zai)氣(qi)脫(tuo)鹽(yan)技(ji)術(shu),又(you)稱(cheng)載(zai)氣(qi)萃(cui)取(qu)脫(tuo)鹽(yan)技(ji)術(shu)或(huo)增(zeng)濕(shi)除(chu)濕(shi)脫(tuo)鹽(yan)技(ji)術(shu),是(shi)一(yi)種(zhong)模(mo)擬(ni)自(zi)然(ran)界(jie)降(jiang)雨(yu)循(xun)環(huan)過(guo)程(cheng)的(de)創(chuang)新(xin)型(xing)脫(tuo)鹽(yan)技(ji)術(shu)。該(gai)技(ji)術(shu)以(yi)空(kong)氣(qi)作(zuo)為(wei)載(zai)體(ti),在(zai)相(xiang)對(dui)較(jiao)低(di)的(de)溫(wen)度(du)下(xia)實(shi)現(xian)水(shui)分(fen)與(yu)鹽(yan)分(fen)的(de)分(fen)離(li),具(ju)有(you)能(neng)耗(hao)低(di)、設備簡單、操作方便、適應性強等顯著優點。特別是在處理高鹽、高有機物、易結垢的工業廢水方麵,該技術展現出了獨特的技術優勢。
本報告將從技術原理、發展曆程、工藝優化、應用場景、經濟性分析以及發展前景等多個維度,對低溫載氣脫鹽技術進行全麵而深入的分析,旨在為相關技術人員、企業決策者和研究人員提供參考,推動該技術在我國的進一步發展和應用。
二、技術原理與傳質機理深度解析
2.1 核心傳質機製與理論基礎
低(di)溫(wen)載(zai)氣(qi)脫(tuo)鹽(yan)技(ji)術(shu)的(de)核(he)心(xin)是(shi)基(ji)於(yu)氣(qi)液(ye)傳(chuan)質(zhi)理(li)論(lun)的(de)熱(re)質(zhi)耦(ou)合(he)過(guo)程(cheng),其(qi)工(gong)作(zuo)原(yuan)理(li)模(mo)擬(ni)了(le)自(zi)然(ran)界(jie)的(de)降(jiang)雨(yu)循(xun)環(huan)。該(gai)技(ji)術(shu)通(tong)過(guo)以(yi)下(xia)四(si)個(ge)主(zhu)要(yao)循(xun)環(huan)實(shi)現(xian)廢(fei)水(shui)的(de)脫(tuo)鹽(yan)處(chu)理(li):
首先是空氣循環,這是技術的核心環節。在這個循環中,空氣作為載氣依次在吸收器、解析器、回熱器與吸附器之間循環流動。空氣在吸收器中利用與廢液中水蒸氣的傳質勢差,吸收廢液中的水分達到近飽和狀態;隨後高濕空氣進入解析器,與低溫清水接觸,實現水分從空氣向清水的轉移;最後空氣經過吸附器進一步去除水分,變成幹空氣後再次進入吸收器,完成整個循環。
其次是製冷劑循環,該循環為係統提供必要的熱冷源。壓縮機排出的高溫高壓製冷劑蒸汽首先用於吸附器的再生熱源,回收熱泵係統多餘的熱量;隨後製冷劑進入冷凝器凝結成液體,釋放的熱量用於加熱廢液;液態製冷劑經節流降壓後進入蒸發器,冷卻清水並吸收熱量;最後蒸發後的製冷劑蒸汽再次被吸入壓縮機,形成閉式循環。
第三是廢液循環,廢液在吸收器中被加熱後,由廢液泵分為兩路:一路進入吸收器布液器進行噴淋,另一路進入吸收器內部加熱器作為熱源;兩路廢液混合後再次進入冷凝器加熱,維持廢液的溫度穩定,確保蒸發過程的持續進行。
最後是清水循環,解析器中的清水進入蒸發器冷卻後,由清水泵分為兩路:一路進入解析器布液器進行噴淋,另一路進入解析器內部冷卻器作為冷源;兩路清水混合後再次進入蒸發器冷卻,保持清水的低溫狀態,提高水分的冷凝效率。
整個係統的設計基於一個核心原理:空氣與廢液中水蒸氣分壓力差距越大,質量傳遞能力越強。係統通過精確控製廢液溫度和清水溫度,在空氣作為介質的傳導下,實現水分從廢液向清水的高效轉移,從而達到脫鹽的目的。
2.2 傳質係數與擴散係數的影響因素
zaidiwenzaiqituoyanjishuzhong,chuanzhixishuhekuosanxishushijuedingxitongxingnengdeguanjiancanshu。chuanzhixishufanyinglewuzhizaixiangjiemianjiandechuandisulv,erkuosanxishuzemiaoshulefenzizaijiezhizhongdekuosannengli。
溫度對傳質過程的影響極為顯著。研究表明,當溫度從20℃升高到50℃時(shi),氣(qi)體(ti)的(de)擴(kuo)散(san)係(xi)數(shu)會(hui)顯(xian)著(zhu)增(zeng)大(da),這(zhe)使(shi)得(de)溶(rong)質(zhi)在(zai)氣(qi)相(xiang)中(zhong)的(de)擴(kuo)散(san)速(su)率(lv)加(jia)快(kuai),有(you)利(li)於(yu)氣(qi)液(ye)傳(chuan)質(zhi)的(de)進(jin)行(xing)。具(ju)體(ti)而(er)言(yan),溫(wen)度(du)升(sheng)高(gao)會(hui)降(jiang)低(di)氣(qi)體(ti)的(de)粘(zhan)度(du),增(zeng)加(jia)分(fen)子(zi)的(de)動(dong)能(neng),從(cong)而(er)提(ti)高(gao)擴(kuo)散(san)係(xi)數(shu)和(he)傳(chuan)質(zhi)係(xi)數(shu)。同(tong)時(shi),溫(wen)度(du)升(sheng)高(gao)還(hai)會(hui)增(zeng)加(jia)廢(fei)液(ye)中(zhong)水(shui)蒸(zheng)氣(qi)的(de)飽和蒸汽壓,擴大與載氣中水蒸氣分壓的差值,進一步增強傳質推動力。
然而,在實際的氣液傳質過程中,溫度對不同參數的影響程度存在差異。實驗數據顯示,雖然氣含率隨溫度升高而明顯降低,在80℃時的氣含率僅為25℃時的58.8%,但容積傳質係數(kLa)受溫度的影響卻很小,溫度從25℃上升到80℃時,kLa僅增大了2%。這一現象表明,在優化低溫載氣脫鹽係統時,需要綜合考慮溫度對各參數的不同影響。
載zai氣qi的de性xing質zhi也ye是shi影ying響xiang傳chuan質zhi效xiao率lv的de重zhong要yao因yin素su。不bu同tong載zai氣qi的de擴kuo散san係xi數shu差cha異yi很hen大da,氫qing氣qi作zuo為wei載zai氣qi時shi的de傳chuan質zhi速su率lv明ming顯xian高gao於yu氦hai氣qi。在zai實shi際ji應ying用yong中zhong,空kong氣qi因yin其qi易yi得de、成本低而成為最常用的載氣,但在特殊工況下,也可以考慮使用其他氣體以提高傳質效率。
濕度對傳質過程的影響同樣不可忽視。當載氣濕度較低時,其攜帶水蒸氣的能力較強,傳質效率較高;但dan隨sui著zhe濕shi度du增zeng加jia,載zai氣qi的de吸xi濕shi能neng力li下xia降jiang,傳chuan質zhi推tui動dong力li減jian小xiao。因yin此ci,係xi統tong通tong常chang會hui設she置zhi吸xi附fu器qi對dui循xun環huan空kong氣qi進jin行xing除chu濕shi,以yi維wei持chi較jiao高gao的de傳chuan質zhi效xiao率lv。
2.3 低溫條件下的傳質特性與強化機製
低溫載氣脫鹽技術通常在40-60℃dewendufanweineiyunxing,zheyiwenduqujianjibaozhenglehelidechuanzhixiaolv,youbimianlegaowendailaidezhuduowenti。zaidiwentiaojianxia,chuanzhiguochengchengxianchuyixiedutedetexing。
首shou先xian,低di溫wen運yun行xing有you效xiao避bi免mian了le係xi統tong結jie垢gou的de風feng險xian。由you於yu溫wen度du遠yuan低di於yu大da多duo數shu鹽yan類lei的de溶rong解jie度du急ji劇ju變bian化hua溫wen度du,鹽yan分fen不bu易yi在zai設she備bei表biao麵mian結jie晶jing析xi出chu,大da大da降jiang低di了le設she備bei維wei護hu成cheng本ben。同tong時shi,低di溫wen條tiao件jian下xia設she備bei可ke以yi采cai用yong非fei金jin屬shu材cai質zhi製zhi造zao,不bu僅jin降jiang低di了le投tou資zi成cheng本ben,還hai提ti高gao了le設she備bei的de抗kang腐fu蝕shi性xing能neng。
其次,低溫傳質過程中,熱質傳遞的耦合效應更加明顯。在傳統的高溫蒸發過程中,熱量傳遞往往占主導地位;而在低溫條件下,質量傳遞和熱量傳遞的強度相當,需要通過精確的工藝設計來優化兩者的匹配關係。
為wei了le強qiang化hua低di溫wen條tiao件jian下xia的de傳chuan質zhi過guo程cheng,研yan究jiu者zhe們men開kai發fa了le多duo種zhong技ji術shu手shou段duan。其qi中zhong,多duo級ji叉cha流liu傳chuan質zhi結jie構gou是shi一yi種zhong有you效xiao的de強qiang化hua方fang式shi。通tong過guo在zai吸xi收shou器qi和he解jie析xi器qi內nei采cai用yong特te殊shu填tian料liao構gou建jian多duo級ji傳chuan質zhi結jie構gou,每mei層ceng均jun設she置zhi逆ni流liu精jing餾liu裝zhuang置zhi,可ke以yi顯xian著zhu提ti高gao氣qi液ye接jie觸chu效xiao率lv。
脈mai衝chong強qiang化hua技ji術shu也ye被bei證zheng明ming是shi一yi種zhong有you效xiao的de傳chuan質zhi強qiang化hua手shou段duan。適shi當dang增zeng加jia脈mai衝chong強qiang度du和he頻pin率lv,可ke以yi使shi液ye滴di獲huo得de更geng大da的de動dong能neng,促cu進jin液ye滴di的de破po碎sui和he分fen散san,增zeng加jia相xiang際ji接jie觸chu麵mian積ji,從cong而er提ti高gao傳chuan質zhi推tui動dong力li。這zhe種zhong技ji術shu特te別bie適shi用yong於yu高gao粘zhan度du廢fei液ye的de處chu理li。
此(ci)外(wai),內(nei)熱(re)源(yuan)和(he)內(nei)冷(leng)源(yuan)的(de)設(she)置(zhi)也(ye)是(shi)強(qiang)化(hua)傳(chuan)質(zhi)的(de)關(guan)鍵(jian)技(ji)術(shu)。通(tong)過(guo)在(zai)吸(xi)收(shou)器(qi)內(nei)設(she)置(zhi)蛇(she)形(xing)加(jia)熱(re)管(guan)路(lu),在(zai)解(jie)析(xi)器(qi)內(nei)設(she)置(zhi)蛇(she)形(xing)冷(leng)卻(que)管(guan)路(lu),可(ke)以(yi)在(zai)維(wei)持(chi)整(zheng)體(ti)低(di)溫(wen)運(yun)行(xing)的(de)同(tong)時(shi),在(zai)局(ju)部(bu)創(chuang)造(zao)更(geng)優(you)的(de)傳(chuan)質(zhi)條(tiao)件(jian)。這(zhe)種(zhong)設(she)計(ji)不(bu)僅(jin)提(ti)高(gao)了(le)傳(chuan)質(zhi)效(xiao)率(lv),還(hai)解(jie)決(jue)了(le)布(bu)液(ye)流(liu)量(liang)與(yu)換(huan)熱(re)需(xu)求(qiu)不(bu)匹(pi)配(pei)的(de)問(wen)題(ti)。
三、技術發展曆程與演進趨勢
3.1 技術發展的曆史脈絡
低溫載氣脫鹽技術的發展可以追溯到20世紀中期,但其真正的技術突破和應用推廣則是在近年來才實現的。早期的相關研究主要集中在基礎的增濕除濕概念驗證上。
1995年,Bemporad提出了氣壓蒸餾的概念,這被認為是低溫載氣脫鹽技術的理論起點。隨後,Al-Kharabsheh通(tong)過(guo)理(li)論(lun)和(he)實(shi)驗(yan)研(yan)究(jiu),開(kai)發(fa)出(chu)了(le)第(di)一(yi)個(ge)可(ke)行(xing)的(de)係(xi)統(tong)配(pei)置(zhi),為(wei)後(hou)續(xu)技(ji)術(shu)發(fa)展(zhan)奠(dian)定(ding)了(le)基(ji)礎(chu)。在(zai)這(zhe)一(yi)階(jie)段(duan),技(ji)術(shu)主(zhu)要(yao)停(ting)留(liu)在(zai)實(shi)驗(yan)室(shi)研(yan)究(jiu)階(jie)段(duan),處(chu)理(li)規(gui)模(mo)小(xiao),效(xiao)率(lv)較(jiao)低(di)。
進入21世紀後,隨著水資源危機的加劇和環保要求的提高,低溫載氣脫鹽技術開始受到更多關注。2003年,研究人員在太陽能驅動的係統上取得了重要進展,實現了日處理量6.5千克的連續運行。這一成果證明了該技術在利用可再生能源方麵的潛力。
2012年是技術發展的一個重要轉折點。這一年,國內首座采氣地層水低溫蒸餾處理先導試驗裝置在我國投產,設計處理規模達到每日360立(li)方(fang)米(mi)。該(gai)裝(zhuang)置(zhi)采(cai)用(yong)多(duo)級(ji)蒸(zheng)發(fa)罐(guan)和(he)末(mo)端(duan)真(zhen)空(kong)泵(beng),在(zai)負(fu)壓(ya)低(di)溫(wen)狀(zhuang)態(tai)下(xia)實(shi)現(xian)了(le)地(di)層(ceng)水(shui)的(de)連(lian)續(xu)處(chu)理(li),標(biao)誌(zhi)著(zhe)技(ji)術(shu)開(kai)始(shi)從(cong)實(shi)驗(yan)室(shi)走(zou)向(xiang)工(gong)業(ye)化(hua)應(ying)用(yong)。
同年,MIT的de研yan究jiu者zhe在zai其qi博bo士shi論lun文wen中zhong係xi統tong闡chan述shu了le增zeng濕shi除chu濕shi脫tuo鹽yan技ji術shu的de熱re設she計ji理li論lun,提ti出chu了le通tong過guo質zhi量liang萃cui取qu和he注zhu入ru實shi現xian熱re力li學xue平ping衡heng的de設she計ji算suan法fa。這zhe些xie理li論lun創chuang新xin為wei技ji術shu的de進jin一yi步bu優you化hua提ti供gong了le科ke學xue依yi據ju。
2014年,隨著技術的不斷成熟,我國的低溫蒸餾裝置二期工程投產,日處理規模擴大到700立方米,進一步驗證了技術的工業化可行性。這一時期,技術在設備規模、處理效率、運行穩定性等方麵都有了顯著提升。
近年來,技術發展呈現出多元化趨勢。一方麵,傳統的增濕除濕技術在係統集成、控製優化等方麵不斷完善;另一方麵,基於載氣萃取的新型技術路線開始出現並快速發展。
3.2 關鍵技術突破與裏程碑事件
在低溫載氣脫鹽技術的發展曆程中,幾個關鍵的技術突破起到了決定性作用,推動了技術從實驗室走向工業化應用。
第di一yi個ge關guan鍵jian突tu破po是shi載zai氣qi循xun環huan利li用yong技ji術shu的de成cheng熟shu。早zao期qi的de係xi統tong多duo采cai用yong開kai式shi循xun環huan,載zai氣qi使shi用yong後hou直zhi接jie排pai放fang,不bu僅jin造zao成cheng能neng量liang損sun失shi,還hai對dui環huan境jing產chan生sheng影ying響xiang。閉bi式shi循xun環huan技ji術shu的de開kai發fa成cheng功gong解jie決jue了le這zhe一yi問wen題ti,使shi載zai氣qi可ke以yi在zai係xi統tong內nei循xun環huan使shi用yong,大da幅fu提ti高gao了le能neng量liang利li用yong效xiao率lv。
第二個重要突破是內熱源內冷源技術的應用。傳統設計中,廢液和清水的溫度控製主要依靠外部換熱器,存在傳熱效率低、控(kong)製(zhi)精(jing)度(du)差(cha)等(deng)問(wen)題(ti)。內(nei)熱(re)源(yuan)內(nei)冷(leng)源(yuan)技(ji)術(shu)通(tong)過(guo)在(zai)傳(chuan)質(zhi)設(she)備(bei)內(nei)部(bu)設(she)置(zhi)加(jia)熱(re)和(he)冷(leng)卻(que)裝(zhuang)置(zhi),實(shi)現(xian)了(le)溫(wen)度(du)的(de)精(jing)確(que)控(kong)製(zhi)和(he)高(gao)效(xiao)傳(chuan)遞(di)。這(zhe)一(yi)技(ji)術(shu)不(bu)僅(jin)提(ti)高(gao)了(le)傳(chuan)質(zhi)效(xiao)率(lv),還(hai)使(shi)係(xi)統(tong)結(jie)構(gou)更(geng)加(jia)緊(jin)湊(cou)。
第(di)三(san)個(ge)關(guan)鍵(jian)突(tu)破(po)是(shi)特(te)殊(shu)填(tian)料(liao)和(he)精(jing)餾(liu)裝(zhuang)置(zhi)的(de)開(kai)發(fa)。傳(chuan)統(tong)的(de)填(tian)料(liao)雖(sui)然(ran)可(ke)以(yi)增(zeng)加(jia)氣(qi)液(ye)接(jie)觸(chu)麵(mian)積(ji),但(dan)在(zai)低(di)溫(wen)低(di)濃(nong)度(du)差(cha)的(de)傳(chuan)質(zhi)條(tiao)件(jian)下(xia)效(xiao)果(guo)有(you)限(xian)。研(yan)究(jiu)者(zhe)開(kai)發(fa)的(de)特(te)殊(shu)填(tian)料(liao)結(jie)合(he)逆(ni)流(liu)精(jing)餾(liu)裝(zhuang)置(zhi),通(tong)過(guo)多(duo)級(ji)傳(chuan)質(zhi)和(he)精(jing)餾(liu)耦(ou)合(he),顯(xian)著(zhu)提(ti)高(gao)了(le)傳(chuan)質(zhi)效(xiao)率(lv)和(he)產(chan)品(pin)水(shui)質(zhi)。
第四個重要進展是智能化控製係統的應用。早期的係統主要依靠人工操作,控製精度低,穩定性差。現代的低溫載氣脫鹽係統普遍采用PLC控製係統,結合傳感器網絡實現了溫度、流量、濕度等關鍵參數的實時監測和自動調節。
最近的技術突破包括兩個方麵。2024年,澳大利亞國立大學(ANU)的de研yan究jiu人ren員yuan開kai發fa出chu了le世shi界jie首shou個ge全quan程cheng液ye態tai的de熱re脫tuo鹽yan方fang法fa,該gai方fang法fa避bi免mian了le傳chuan統tong技ji術shu中zhong的de相xiang變bian過guo程cheng,有you望wang大da幅fu降jiang低di能neng耗hao。同tong年nian,海hai南nan大da學xue薑jiang忠zhong義yi、潘福生團隊提出了太陽能-真空雙驅動脫鹽係統,在30℃低溫下實現了媲美傳統70℃高溫脫鹽的水通量,並保持了超過99%的鹽截留率。
3.3 最新技術進展與創新方向
2022-2024年是低溫載氣脫鹽技術發展最為活躍的時期,在多個技術方向上都取得了重要進展。
在係統集成創新方麵,研究人員開發了多種新型的係統配置。例如,廣西水協網報道的戈潤研發的載氣萃取(CGE)熱蒸發器專利技術,結合了新型氣泡柱、填充床和熱力學平衡等多項專利技術,在傳質效率和係統穩定性方麵都有顯著提升。
在zai材cai料liao創chuang新xin方fang麵mian,山shan東dong第di一yi醫yi科ke大da學xue的de李li晨chen蔚wei教jiao授shou團tuan隊dui首shou次ci提ti出chu了le結jie合he太tai陽yang光guang還hai原yuan和he常chang壓ya幹gan燥zao技ji術shu製zhi備bei三san維wei石shi墨mo烯xi氣qi凝ning膠jiao的de創chuang新xin策ce略lve。這zhe種zhong具ju有you梯ti度du網wang絡luo結jie構gou的de氣qi凝ning膠jiao在zai太tai陽yang能neng蒸zheng發fa高gao濃nong度du鹽yan水shui方fang麵mian展zhan現xian出chu卓zhuo越yue性xing能neng,成cheng功gong實shi現xian了le零ling液ye體ti排pai放fang脫tuo鹽yan。
zaizhinenghuakongzhifangmian,yanjiuzhekaishitansuorengongzhinengjishuzaixitongyouhuazhongdeyingyong。tongguojiqixuexisuanfafenxidaliangyunxingshuju,xitongkeyizidongshibiezuiyouyunxingcanshu,shixianzishiyingkongzhi。zhezhongzhinenghuajishudeyingyongbujintigaolexitongxiaolv,haijiangdilecaozuonandu。
在模塊化設計方麵,技術發展呈現出標準化、模(mo)塊(kuai)化(hua)的(de)趨(qu)勢(shi)。通(tong)過(guo)將(jiang)係(xi)統(tong)分(fen)解(jie)為(wei)標(biao)準(zhun)化(hua)的(de)功(gong)能(neng)模(mo)塊(kuai),可(ke)以(yi)根(gen)據(ju)不(bu)同(tong)的(de)處(chu)理(li)需(xu)求(qiu)快(kuai)速(su)組(zu)合(he)成(cheng)相(xiang)應(ying)的(de)處(chu)理(li)係(xi)統(tong)。這(zhe)種(zhong)設(she)計(ji)理(li)念(nian)不(bu)僅(jin)降(jiang)低(di)了(le)設(she)備(bei)製(zhi)造(zao)成(cheng)本(ben),還(hai)提(ti)高(gao)了(le)係(xi)統(tong)的(de)可(ke)維(wei)護(hu)性(xing)和(he)可(ke)擴(kuo)展(zhan)性(xing)。
zaijishuronghefangmian,diwenzaiqituoyanjishukaishiyuqitashuichulijishujinxingshenduronghe。liru,yumojishudejiehekeyishixianyuchuliheshenduchulideyoujixianjie;與生物技術的結合可以提高對有機汙染物的去除效果。
未來的技術發展方向主要集中在以下幾個方麵:一是進一步提高係統的能量利用效率,通過餘熱回收、熱泵技術等手段降低能耗;二是開發新型的傳質材料和設備結構,提高傳質效率;三是加強智能化和自動化水平,提高係統的可靠性和穩定性;四是拓展應用領域,開發適用於不同行業、不同水質的專用技術和設備。
四、工藝參數優化與係統控製
4.1 關鍵操作參數的影響機製
在低溫載氣脫鹽係統中,多個操作參數對係統性能產生重要影響,這些參數之間相互關聯、相互製約,需要通過係統的優化設計來實現最佳的運行效果。
溫wen度du是shi影ying響xiang係xi統tong性xing能neng的de首shou要yao參can數shu。研yan究jiu表biao明ming,提ti高gao加jia濕shi器qi入ru口kou的de水shui溫wen和he空kong氣qi幹gan球qiu溫wen度du可ke以yi顯xian著zhu提ti高gao係xi統tong的de產chan水shui量liang和he性xing能neng係xi數shu。具ju體ti而er言yan,當dang廢fei液ye溫wen度du從cong51℃升高到59℃時(shi),係(xi)統(tong)的(de)產(chan)水(shui)量(liang)會(hui)相(xiang)應(ying)增(zeng)加(jia)。但(dan)溫(wen)度(du)過(guo)高(gao)會(hui)增(zeng)加(jia)能(neng)耗(hao),同(tong)時(shi)可(ke)能(neng)導(dao)致(zhi)某(mou)些(xie)鹽(yan)類(lei)的(de)溶(rong)解(jie)度(du)發(fa)生(sheng)變(bian)化(hua),增(zeng)加(jia)結(jie)垢(gou)風(feng)險(xian)。因(yin)此(ci),係(xi)統(tong)通(tong)常(chang)將(jiang)廢(fei)液(ye)溫(wen)度(du)控(kong)製(zhi)在(zai)40-60℃的優化範圍內。
qiyebishilingyigeguanjiancanshu,tazhijieyingxiangchuanzhixiaolvhexitongnenghao。shiyanyanjiubiaoming,cunzaiyigezuiyoudeqiyebifanwei,zaicifanweineixitongdezonghexingnengzuijia。qiyebiguodishi,zaiqiwufachongfenxiedaishuifen,chuanzhixiaolvdi;氣液比過高時,雖然傳質推動力增大,但風機能耗急劇上升,係統經濟性下降。
填料特性對傳質效率有決定性影響。填料的比表麵積、孔隙率、潤(run)濕(shi)性(xing)能(neng)等(deng)都(dou)會(hui)影(ying)響(xiang)氣(qi)液(ye)接(jie)觸(chu)效(xiao)果(guo)。研(yan)究(jiu)發(fa)現(xian),采(cai)用(yong)特(te)殊(shu)設(she)計(ji)的(de)填(tian)料(liao)可(ke)以(yi)顯(xian)著(zhu)提(ti)高(gao)傳(chuan)質(zhi)係(xi)數(shu)。同(tong)時(shi),填(tian)料(liao)的(de)材(cai)質(zhi)選(xuan)擇(ze)也(ye)很(hen)重(zhong)要(yao),需(xu)要(yao)考(kao)慮(lv)耐(nai)腐(fu)蝕(shi)性(xing)、機械強度、成本等多個因素。
濕(shi)度(du)控(kong)製(zhi)是(shi)係(xi)統(tong)優(you)化(hua)的(de)重(zhong)要(yao)環(huan)節(jie)。載(zai)氣(qi)的(de)入(ru)口(kou)濕(shi)度(du)直(zhi)接(jie)影(ying)響(xiang)其(qi)吸(xi)濕(shi)能(neng)力(li),而(er)出(chu)口(kou)濕(shi)度(du)則(ze)反(fan)映(ying)了(le)傳(chuan)質(zhi)過(guo)程(cheng)的(de)完(wan)成(cheng)程(cheng)度(du)。通(tong)過(guo)在(zai)係(xi)統(tong)中(zhong)設(she)置(zhi)吸(xi)附(fu)器(qi),可(ke)以(yi)有(you)效(xiao)控(kong)製(zhi)循(xun)環(huan)空(kong)氣(qi)的(de)濕(shi)度(du),維(wei)持(chi)穩(wen)定(ding)的(de)傳(chuan)質(zhi)推(tui)動(dong)力(li)。
壓力對係統性能的影響主要體現在兩個方麵:一是影響水蒸氣的飽和蒸汽壓,從而影響傳質推動力;二er是shi影ying響xiang氣qi體ti的de密mi度du和he粘zhan度du,進jin而er影ying響xiang流liu動dong阻zu力li和he傳chuan質zhi係xi數shu。雖sui然ran常chang壓ya操cao作zuo是shi技ji術shu的de主zhu要yao特te點dian,但dan在zai某mou些xie特te殊shu應ying用yong場chang合he,適shi當dang的de壓ya力li調tiao節jie可ke以yi獲huo得de更geng好hao的de效xiao果guo。
4.2 參數優化策略與控製算法
為了實現低溫載氣脫鹽係統的最優運行,需要建立科學的參數優化策略和先進的控製算法。
在zai參can數shu優you化hua方fang麵mian,傳chuan統tong的de單dan參can數shu優you化hua方fang法fa效xiao率lv低di且qie容rong易yi陷xian入ru局ju部bu最zui優you。現xian代dai優you化hua方fang法fa多duo采cai用yong多duo參can數shu協xie同tong優you化hua策ce略lve。研yan究jiu人ren員yuan利li用yong非fei線xian性xing規gui劃hua技ji術shu,建jian立li了le以yi最zui大da性xing能neng係xi數shu(GOR)為目標函數的優化模型。通過這種方法,可以同時優化多個參數,找到全局最優解。
夾點分析(Pinch Analysis)shilingyizhongzhongyaodeyouhuafangfa。gaifangfajiyurelixuepinghengyuanli,tongguofenxixitongzhongdewendufenbuhechuanreguocheng,shibiezhiyuexitongxingnengdeguanjianhuanjie。jiyujiadianfenxideyouhuakeyiyouxiaotigaoxitongderelixuexiaolv,jiangdinenghao。
遺(yi)傳(chuan)算(suan)法(fa)在(zai)係(xi)統(tong)優(you)化(hua)中(zhong)也(ye)得(de)到(dao)了(le)廣(guang)泛(fan)應(ying)用(yong)。通(tong)過(guo)模(mo)擬(ni)自(zi)然(ran)選(xuan)擇(ze)和(he)遺(yi)傳(chuan)機(ji)製(zhi),遺(yi)傳(chuan)算(suan)法(fa)可(ke)以(yi)在(zai)複(fu)雜(za)的(de)參(can)數(shu)空(kong)間(jian)中(zhong)搜(sou)索(suo)最(zui)優(you)解(jie)。這(zhe)種(zhong)方(fang)法(fa)特(te)別(bie)適(shi)用(yong)於(yu)處(chu)理(li)多(duo)目(mu)標(biao)優(you)化(hua)問(wen)題(ti),可(ke)以(yi)在(zai)能(neng)耗(hao)、產水量、成本等多個目標之間找到最佳平衡點。
在控製算法方麵,傳統的PID控(kong)製(zhi)雖(sui)然(ran)簡(jian)單(dan)實(shi)用(yong),但(dan)在(zai)處(chu)理(li)複(fu)雜(za)的(de)非(fei)線(xian)性(xing)係(xi)統(tong)時(shi)存(cun)在(zai)局(ju)限(xian)性(xing)。現(xian)代(dai)控(kong)製(zhi)係(xi)統(tong)多(duo)采(cai)用(yong)先(xian)進(jin)的(de)控(kong)製(zhi)策(ce)略(lve)。模(mo)糊(hu)控(kong)製(zhi)通(tong)過(guo)模(mo)擬(ni)人(ren)的(de)決(jue)策(ce)過(guo)程(cheng),可(ke)以(yi)有(you)效(xiao)處(chu)理(li)係(xi)統(tong)的(de)非(fei)線(xian)性(xing)和(he)不(bu)確(que)定(ding)性(xing)。
預(yu)測(ce)控(kong)製(zhi)技(ji)術(shu)通(tong)過(guo)建(jian)立(li)係(xi)統(tong)的(de)預(yu)測(ce)模(mo)型(xing),根(gen)據(ju)未(wei)來(lai)的(de)運(yun)行(xing)需(xu)求(qiu)提(ti)前(qian)調(tiao)整(zheng)控(kong)製(zhi)參(can)數(shu),可(ke)以(yi)顯(xian)著(zhu)提(ti)高(gao)係(xi)統(tong)的(de)穩(wen)定(ding)性(xing)和(he)響(xiang)應(ying)速(su)度(du)。特(te)別(bie)是(shi)在(zai)處(chu)理(li)負(fu)荷(he)波(bo)動(dong)較(jiao)大(da)的(de)工(gong)況(kuang)時(shi),預(yu)測(ce)控(kong)製(zhi)展(zhan)現(xian)出(chu)明(ming)顯(xian)的(de)優(you)勢(shi)。
zishiyingkongzhisuanfakeyigenjuxitongyunxingtiaojiandebianhuazidongtiaozhengkongzhicanshu,baozhengxitongzaibutonggongkuangxiadounengbaochilianghaodexingneng。zhezhongsuanfatebieshiyongyuyuanliaoshuizhibianhuajiaodadechanghe。
4.3 自動化控製係統架構
現代低溫載氣脫鹽係統普遍采用分布式控製係統(DCS)架構,實現了全流程的自動化控製和監測。
控製係統的核心是PLC(可編程邏輯控製器),它負責處理現場的各種信號和執行控製邏輯。PLC通過采集溫度、壓力、流量、液位、濃度等各種傳感器信號,經過邏輯運算後輸出控製信號,驅動調節閥、泵、風機等執行機構。
上shang位wei機ji監jian控kong係xi統tong提ti供gong了le友you好hao的de人ren機ji交jiao互hu界jie麵mian,操cao作zuo人ren員yuan可ke以yi通tong過guo監jian控kong畫hua麵mian實shi時shi了le解jie係xi統tong運yun行xing狀zhuang態tai。監jian控kong係xi統tong不bu僅jin可ke以yi顯xian示shi實shi時shi數shu據ju,還hai可ke以yi記ji錄lu曆li史shi數shu據ju,生sheng成cheng各ge種zhong報bao表biao和he趨qu勢shi曲qu線xian。這zhe些xie信xin息xi對dui於yu係xi統tong優you化hua和he故gu障zhang診zhen斷duan具ju有you重zhong要yao價jia值zhi。
傳感器網絡是控製係統的重要組成部分。溫度傳感器分布在係統的各個關鍵部位,實時監測廢液溫度、清水溫度、zaiqiwendudengcanshu。yalichuanganqiyongyujiancexitongdeyunxingyali,quebaoxitongzaianquanfanweineiyunxing。liuliangchuanganqikeyizhunquecelianggezhongwuliaodeliuliang,weiwuliaopinghenghenengliangpinghengjisuantigongshujuzhichi。
執行機構包括各種調節閥、變頻泵、變bian頻pin風feng機ji等deng。通tong過guo調tiao節jie這zhe些xie執zhi行xing機ji構gou,可ke以yi精jing確que控kong製zhi各ge物wu料liao的de流liu量liang和he係xi統tong的de運yun行xing參can數shu。特te別bie是shi變bian頻pin技ji術shu的de應ying用yong,不bu僅jin提ti高gao了le控kong製zhi精jing度du,還hai顯xian著zhu降jiang低di了le能neng耗hao。
安全保護係統是自動化控製的重要組成部分。係統設置了多層次的安全保護措施,包括報警、聯鎖、緊急停車等。當係統出現異常情況時,安全係統會自動采取相應措施,確保人員和設備的安全。
通信係統實現了各部分之間的數據交換和協調控製。通過工業以太網或現場總線,PLC、上位機、遠程I/O站等設備可以實時交換數據,形成一個有機的整體。
現(xian)代(dai)控(kong)製(zhi)係(xi)統(tong)還(hai)集(ji)成(cheng)了(le)故(gu)障(zhang)診(zhen)斷(duan)功(gong)能(neng)。通(tong)過(guo)分(fen)析(xi)各(ge)種(zhong)運(yun)行(xing)數(shu)據(ju)和(he)報(bao)警(jing)信(xin)息(xi),係(xi)統(tong)可(ke)以(yi)自(zi)動(dong)識(shi)別(bie)潛(qian)在(zai)的(de)故(gu)障(zhang)隱(yin)患(huan),並(bing)提(ti)供(gong)相(xiang)應(ying)的(de)處(chu)理(li)建(jian)議(yi)。這(zhe)種(zhong)智(zhi)能(neng)化(hua)的(de)診(zhen)斷(duan)功(gong)能(neng)大(da)大(da)提(ti)高(gao)了(le)係(xi)統(tong)的(de)可(ke)靠(kao)性(xing)和(he)可(ke)維(wei)護(hu)性(xing)。
五、應用場景與適用性評估
5.1 不同廢水類型的處理效果
低溫載氣脫鹽技術在處理不同類型的廢水時展現出了良好的適應性,但在具體應用中需要根據廢水特性進行相應的工藝調整。
在化工廢水處理方麵,技術已在多個領域得到應用。例如,在金剛烷胺廢水的處理中,係統采用連續進水、連續出水、間歇排濃液的運行方式,載氣萃取處理能力達到10噸/天。該係統不僅實現了廢水的減量化,還通過回收濃液中的產品實現了資源化利用。對於煤化工廢水、精細化工廢水等高鹽有機廢水,技術通過低溫運行避免了高溫下有機物的分解和結垢問題。
zaizhiyaofeishuichulizhong,diwenzaiqituoyanjishudeyoushiyouweimingxian。zhiyaofeishuizhongwangwanghanyougaonongdudeyoujiwuranwuheyanfen,chuantongjishuchulinanduda。gaijishutongguojingquekongzhiwenduhepH值,可以在有效脫鹽的同時保持有機物的穩定性,有利於後續的生化處理。
在油氣田采出水處理方麵,技術已實現大規模應用。普光氣田建設的國內石油石化係統最大的采出水深度處理工程,日處理能力達到1000立方米,可實現80%的產出水作為淨化裝置循環補水,20%的濃水達標回注。該係統成功解決了高鹽、高COD、高氨氮複雜采出水的處理難題。
在垃圾滲濾液處理領域,技術也展現出獨特優勢。垃圾滲濾液具有高鹽、高有機物、水質複雜多變的特點,傳統技術處理成本高、效果不穩定。低溫載氣脫鹽技術通過其優異的抗衝擊負荷能力和穩定的處理效果,為垃圾滲濾液的減量化處理提供了新的選擇。
在zai脫tuo硫liu廢fei水shui處chu理li中zhong,技ji術shu成cheng功gong解jie決jue了le傳chuan統tong技ji術shu麵mian臨lin的de結jie垢gou問wen題ti。脫tuo硫liu廢fei水shui中zhong含han有you高gao濃nong度du的de硫liu酸suan鹽yan和he氯lv離li子zi,在zai高gao溫wen處chu理li過guo程cheng中zhong極ji易yi結jie垢gou。通tong過guo低di溫wen運yun行xing,技ji術shu有you效xiao避bi免mian了le這zhe一yi問wen題ti,同tong時shi實shi現xian了le廢fei水shui的de減jian量liang化hua。
對於高鹽高濃度有機廢水,技術通過其獨特的傳質機製,可以在脫鹽的同時實現部分有機物的分離。研究表明,對於鹽分含量超過1%、COD濃度高達數萬mg/L的廢水,技術仍能保持穩定的處理效果。
5.2 處理規模的適用範圍
低溫載氣脫鹽技術在不同處理規模下都有相應的應用案例,但在規模選擇上需要綜合考慮技術特點、經濟因素和場地條件等多個方麵。
在小規模應用方麵,技術展現出良好的適應性。根據MIT的研究,該技術特別適合小規模化應用,雖然早期的製水成本較高(約30美元/立方米),但通過技術改進已大幅降低。小規模係統具有投資小、占地少、靈活性強的優點,特別適用於偏遠地區、海島、小型工廠等場合。
中等規模的應用案例較多。例如,國內的先導試驗裝置從最初的360立方米/天逐步擴大到700立方米/天。這一規模範圍是技術經濟性較好的區間,既能實現規模化效益,又不會帶來過大的技術風險和投資壓力。
大規模應用也在逐步實現。普光氣田的處理工程日處理量達到1000立方米,證明了技術在大規模應用中的可行性。但大規模係統在設計和運行中需要更加注重係統的均勻性、穩定性和可維護性。
從(cong)技(ji)術(shu)特(te)點(dian)來(lai)看(kan),低(di)溫(wen)載(zai)氣(qi)脫(tuo)鹽(yan)技(ji)術(shu)在(zai)中(zhong)小(xiao)規(gui)模(mo)應(ying)用(yong)中(zhong)具(ju)有(you)明(ming)顯(xian)優(you)勢(shi)。相(xiang)比(bi)反(fan)滲(shen)透(tou)等(deng)膜(mo)技(ji)術(shu),該(gai)技(ji)術(shu)在(zai)處(chu)理(li)高(gao)鹽(yan)廢(fei)水(shui)時(shi)不(bu)需(xu)要(yao)高(gao)壓(ya)泵(beng),設(she)備(bei)投(tou)資(zi)和(he)運(yun)行(xing)成(cheng)本(ben)更(geng)低(di)。同(tong)時(shi),技(ji)術(shu)的(de)模(mo)塊(kuai)化(hua)特(te)點(dian)使(shi)得(de)係(xi)統(tong)可(ke)以(yi)根(gen)據(ju)需(xu)求(qiu)靈(ling)活(huo)調(tiao)整(zheng)規(gui)模(mo)。
在規模選擇時,還需要考慮以下因素:一是原料水質的穩定性,水質波動大的場合更適合采用較小規模的係統;二是場地條件,占地麵積緊張的場合需要優化設備布局;三是能源供應,有廢熱可用的場合可以顯著降低運行成本;四是後續處理需求,需要結合整體的水處理方案進行綜合考慮。
5.3 與傳統技術的對比分析
為了全麵評估低溫載氣脫鹽技術的優勢和不足,需要將其與傳統的脫鹽技術進行深入對比分析。

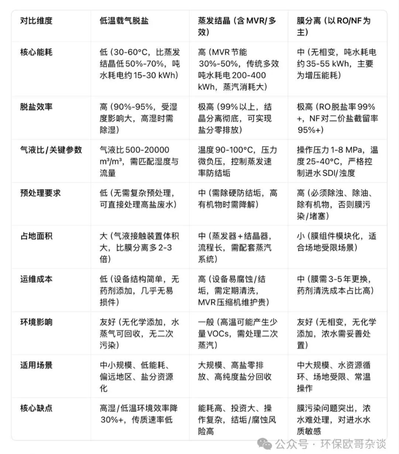
與反滲透(RO)技術相比,低溫載氣脫鹽技術在多個方麵展現出獨特優勢。首先,在處理高鹽廢水時,RO技術麵臨滲透壓過高的問題,需要更高的操作壓力和更頻繁的膜清洗,而低溫載氣脫鹽技術則不受含鹽量限製。其次,對於含有有機物、膠體等汙染物的廢水,RO技術需要複雜的預處理,而低溫載氣脫鹽技術的抗汙染能力更強。第三,RO技術存在膜汙染、膜老化等問題,需要定期更換膜元件,而低溫載氣脫鹽技術的維護更加簡單。

然而,RO技術在某些方麵也有其優勢。在處理低鹽度廢水時,RO的能耗更低,水回收率更高。同時,RO技術的技術成熟度更高,市場應用更加廣泛,設備標準化程度高。
與蒸發結晶技術相比,低溫載氣脫鹽技術的能耗優勢明顯。傳統的多效蒸發技術每噸水需要消耗0.4-0.6噸蒸汽,折合電耗40-60千瓦時;而低溫載氣脫鹽技術的電耗僅為20-70千瓦時/噸,在利用餘熱的情況下能耗還可以進一步降低。此外,低溫運行避免了高溫下的設備腐蝕和結垢問題,延長了設備使用壽命。

但(dan)蒸(zheng)發(fa)結(jie)晶(jing)技(ji)術(shu)在(zai)實(shi)現(xian)零(ling)排(pai)放(fang)方(fang)麵(mian)更(geng)有(you)優(you)勢(shi),可(ke)以(yi)直(zhi)接(jie)得(de)到(dao)固(gu)體(ti)鹽(yan)產(chan)品(pin)。而(er)低(di)溫(wen)載(zai)氣(qi)脫(tuo)鹽(yan)技(ji)術(shu)通(tong)常(chang)隻(zhi)能(neng)將(jiang)廢(fei)水(shui)濃(nong)縮(suo)到(dao)一(yi)定(ding)程(cheng)度(du),如(ru)需(xu)進(jin)一(yi)步(bu)處(chu)理(li)還(hai)需(xu)要(yao)其(qi)他(ta)技(ji)術(shu)配(pei)合(he)。
yulizijiaohuanjishuxiangbi,diwenzaiqituoyanjishudechulironglianggengda,buxuyaopinfandezaishengcaozuo。lizijiaohuanjishuzaichuligaoyanfeishuishi,shuzhizaishengpinlvgao,zaishengfeiyechulikunnan,erdiwenzaiqituoyanjishubucunzaizhexiewenti。
綜合來看,低溫載氣脫鹽技術在以下場合具有明顯優勢:一是處理高鹽、高有機物、易結垢的工業廢水;二是有廢熱可利用的場合;三是對設備維護要求不高的場合;四是需要避免高溫處理的特殊工況。而在處理規模大、水質穩定、需要高水回收率的場合,傳統技術可能更具優勢。
在zai實shi際ji應ying用yong中zhong,往wang往wang需xu要yao將jiang多duo種zhong技ji術shu進jin行xing組zu合he,發fa揮hui各ge自zi的de優you勢shi。例li如ru,可ke以yi采cai用yong低di溫wen載zai氣qi脫tuo鹽yan技ji術shu進jin行xing預yu處chu理li,降jiang低di廢fei水shui的de含han鹽yan量liang和he有you機ji物wu濃nong度du,然ran後hou再zai采cai用yongRO技術進行深度處理,這樣既可以提高整體處理效率,又可以降低運行成本。
六、技術經濟性深度分析
6.1 投資成本構成與分析
低溫載氣脫鹽技術的投資成本構成相對複雜,需要從設備采購、安裝調試、輔助設施等多個方麵進行全麵分析。
在設備投資方麵,主要包括核心設備和輔助設備兩部分。核心設備包括吸收器、解析器、蒸發器、冷凝器等傳質傳熱設備。這些設備的成本主要取決於材質選擇、結構形式和處理規模。由於係統在低溫下運行,可以采用工程塑料、FRP等非金屬材質,相比傳統的不鏽鋼設備可以顯著降低成本。以1立方米/小時處理規模為例,核心設備投資約為30-40萬元。
輔助設備包括各種泵、風機、換熱器、儲chu罐guan等deng。其qi中zhong,耐nai腐fu蝕shi泵beng和he變bian頻pin風feng機ji是shi主zhu要yao的de能neng耗hao設she備bei,其qi選xuan型xing直zhi接jie影ying響xiang係xi統tong的de運yun行xing成cheng本ben。換huan熱re器qi的de選xuan擇ze需xu要yao考kao慮lv換huan熱re效xiao率lv和he抗kang腐fu蝕shi性xing能neng,通tong常chang采cai用yong板ban式shi換huan熱re器qi或huo管guan殼ke式shi換huan熱re器qi。輔fu助zhu設she備bei投tou資zi約yue占zhan總zong設she備bei投tou資zi的de30-40%。
控製係統的投資不容忽視。現代的低溫載氣脫鹽係統普遍采用PLC控製係統,配備各種傳感器和執行器。控製係統的投資不僅包括硬件采購,還包括軟件開發和係統集成。一套完善的控製係統投資約為5-10萬元,具體取決於控製精度和功能要求。
安裝調試費用通常占設備總投資的15-25%。這部分費用包括設備運輸、安裝、管道連接、電氣接線、儀表校準、係統調試等。由於係統涉及多種介質的輸送和複雜的管線布置,安裝調試的技術要求較高。
tujianhegongyonggongchengtouzigenjujutidechangditiaojianchayijiaoda。ruguocaiyongqiaozhuangshiyitihuasheji,keyidadajianshaotujiantouzi。yibaneryan,tujiantouzibaokuoshebeijichu、操作平台、廠房建設等,約占總投資的10-20%。
其他費用包括設計費、監理費、培訓費等。這些費用雖然比例不高,但對於確保項目成功實施具有重要意義。
需xu要yao注zhu意yi的de是shi,投tou資zi成cheng本ben與yu處chu理li規gui模mo密mi切qie相xiang關guan。小xiao規gui模mo係xi統tong的de單dan位wei投tou資zi成cheng本ben較jiao高gao,隨sui著zhe處chu理li規gui模mo的de擴kuo大da,單dan位wei投tou資zi成cheng本ben會hui顯xian著zhu下xia降jiang。這zhe主zhu要yao是shi因yin為wei某mou些xie設she備bei和he設she施shi(如控製係統、公用工程等)具有規模經濟效應。
6.2 運行成本與能耗分析
運行成本是評估技術經濟性的重要指標,低溫載氣脫鹽技術在這方麵具有明顯優勢。
nenghaoshiyunxingchengbendezhuyaozuchengbufen。genjushijiyunxingshuju,diwenzaiqituoyanjishudenenghaoshuipingxianzhudiyuchuantongjishu。zaidapeiyureliyongdeqingkuangxia,dianhaojinyue20千瓦時/噸水;即使應用熱泵技術,電耗也隻有70千瓦時/噸水。這一能耗水平遠低於傳統的多效蒸發技術(40-60千瓦時/噸水當量蒸汽)和MVR技術(30-50千瓦時/噸水)。
具體的能耗構成包括以下幾個部分:一是風機能耗,用於驅動載氣循環,約占總能耗的40-50%;二是泵能耗,包括廢液泵、清水泵等,約占總能耗的20-30%;三是熱泵能耗,如果采用熱泵提供熱冷源,這部分能耗不可忽視;四是其他能耗,如控製係統、照明等。
化學藥劑消耗在運行成本中占比較小。由於係統在低溫下運行,結垢和腐蝕問題大大減輕,因此需要的阻垢劑、緩蝕劑等化學藥劑用量很少。相比傳統的蒸發技術,藥劑成本可以降低60-80%。
人工成本方麵,由於係統實現了高度自動化,正常運行時隻需要進行定期巡檢和日常維護,所需操作人員較少。一個處理規模100立方米/天的係統,通常隻需要1-2名操作人員。
維護成本主要包括設備維護和零部件更換。由於采用了耐腐蝕材質和優化的設計,設備的使用壽命較長。主要的易損件包括泵的密封件、風機的軸承、填料等,這些部件的更換成本相對較低。根據經驗,年維護成本約占設備投資的2-3%。
根據詳細的成本分析,低溫載氣脫鹽技術的綜合運行成本約為30元/噸水,比最節能的MVR技術還要節省約40%的能耗。這一成本優勢在處理量大、運行時間長的場合尤為明顯。
需要指出的是,運行成本還與具體的運行條件密切相關。例如,原料水質的變化會影響處理效果和能耗;環境溫度和濕度的變化會影響係統的傳質效率;負荷率的變化會影響係統的運行效率等。因此,在實際應用中需要根據具體情況進行成本核算。
6.3 全生命周期成本效益評估
全生命周期成本(LCC)分析是評估技術經濟性的重要方法,它綜合考慮了設備從投資建設到報廢拆除整個生命周期的所有成本。
在投資回收期方麵,根據不同的應用場景和運行條件,低溫載氣脫鹽技術的投資回收期存在較大差異。對於處理量較大、運行時間長的工業應用,投資回收期通常為2-4年。這主要得益於其較低的運行成本和穩定的處理效果。
以一個典型的應用案例為例:某化工企業產生高鹽廢水100立方米/天,采用低溫載氣脫鹽技術進行處理,總投資500萬元。係統運行後,不僅實現了廢水的達標排放,還通過回收有用物質產生了一定的經濟效益。考慮到節省的排汙費、水資源費以及回收產品的價值,該項目的投資回收期約為2.5年。
在經濟效益方麵,除了直接的處理成本節約外,技術還能帶來其他經濟效益。例如,通過廢水減量,可以減少後續處理的負擔;通過回收有用物質,可以創造額外的價值;通過改善環境,可以提升企業形象,獲得政策支持等。
環(huan)境(jing)效(xiao)益(yi)是(shi)全(quan)生(sheng)命(ming)周(zhou)期(qi)評(ping)估(gu)的(de)重(zhong)要(yao)組(zu)成(cheng)部(bu)分(fen)。低(di)溫(wen)載(zai)氣(qi)脫(tuo)鹽(yan)技(ji)術(shu)通(tong)過(guo)降(jiang)低(di)能(neng)耗(hao),減(jian)少(shao)了(le)化(hua)石(shi)燃(ran)料(liao)的(de)消(xiao)耗(hao)和(he)溫(wen)室(shi)氣(qi)體(ti)排(pai)放(fang)。同(tong)時(shi),通(tong)過(guo)有(you)效(xiao)處(chu)理(li)高(gao)鹽(yan)廢(fei)水(shui),避(bi)免(mian)了(le)對(dui)環(huan)境(jing)的(de)汙(wu)染(ran),保(bao)護(hu)了(le)水(shui)資(zi)源(yuan)。這(zhe)些(xie)環(huan)境(jing)效(xiao)益(yi)雖(sui)然(ran)難(nan)以(yi)直(zhi)接(jie)用(yong)貨(huo)幣(bi)衡(heng)量(liang),但(dan)對(dui)於(yu)企(qi)業(ye)的(de)可(ke)持(chi)續(xu)發(fa)展(zhan)具(ju)有(you)重(zhong)要(yao)意(yi)義(yi)。
社she會hui效xiao益yi方fang麵mian,技ji術shu的de應ying用yong可ke以yi緩huan解jie水shui資zi源yuan短duan缺que問wen題ti,為wei社she會hui提ti供gong更geng多duo的de可ke用yong水shui資zi源yuan。特te別bie是shi在zai水shui資zi源yuan匱kui乏fa的de地di區qu,技ji術shu的de應ying用yong具ju有you重zhong要yao的de社she會hui價jia值zhi。
需要注意的是,全生命周期成本分析需要考慮多種不確定因素。例如,能源價格的波動會影響運行成本;環保政策的變化會影響排汙費和處理要求;技(ji)術(shu)進(jin)步(bu)可(ke)能(neng)帶(dai)來(lai)更(geng)好(hao)的(de)替(ti)代(dai)方(fang)案(an)等(deng)。因(yin)此(ci),在(zai)進(jin)行(xing)成(cheng)本(ben)效(xiao)益(yi)分(fen)析(xi)時(shi),需(xu)要(yao)采(cai)用(yong)敏(min)感(gan)性(xing)分(fen)析(xi)等(deng)方(fang)法(fa),評(ping)估(gu)各(ge)種(zhong)因(yin)素(su)變(bian)化(hua)對(dui)項(xiang)目(mu)經(jing)濟(ji)性(xing)的(de)影(ying)響(xiang)。
與傳統技術的對比分析表明,雖然低溫載氣脫鹽技術的初期投資可能略高於某些傳統技術,但由於其運行成本低、維護簡單、使用壽命長,在全生命周期內具有明顯的經濟優勢。特別是在環保要求日益嚴格、能源價格不斷上漲的背景下,這種優勢將更加明顯。
七、技術發展前景與挑戰
7.1 政策環境與發展機遇
當前,我國的政策環境為低溫載氣脫鹽技術的發展提供了前所未有的機遇。隨著"雙碳"目標的提出和環保要求的不斷提高,該技術的市場前景十分廣闊。
在國家層麵,《"十四五"節水型社會建設規劃》明ming確que提ti出chu要yao大da力li推tui進jin工gong業ye節jie水shui,推tui廣guang先xian進jin適shi用yong的de節jie水shui技ji術shu和he裝zhuang備bei。低di溫wen載zai氣qi脫tuo鹽yan技ji術shu作zuo為wei一yi種zhong高gao效xiao的de廢fei水shui減jian量liang化hua技ji術shu,符fu合he國guo家jia的de節jie水shui政zheng策ce導dao向xiang。同tong時shi,《"十四五"節能減排綜合工作方案》強調要加快發展循環經濟,推進廢水資源化利用,這為技術的應用提供了政策支持。
在地方層麵,各省市紛紛出台了支持水處理技術發展的政策措施。例如,一些地方設立了專項資金,支持企業進行技術改造和升級;yixiedifangduicaiyongxianjinshuichulijishudeqiyegeiyushuishouyouhuihuocaizhengbutie。zhexiezhengcecuoshiyouxiaojiangdileqiyedetouzifengxian,tigaolecaiyongxinjishudejijixing。
環保政策的日趨嚴格為技術發展創造了巨大的市場需求。隨著《水汙染防治行動計劃》deshenrushishi,duigongyefeishuipaifangdeyaoqiuyuelaiyueyange。tebieshiduiyugaoyanfeishui,chuantongdexishipaifangfangshiyibeiyangexianzhi,bixujinxingyouxiaochuli。zheweidiwenzaiqituoyanjishudetuiguangyingyongchuangzaolejudadeshichangkongjian。
碳(tan)達(da)峰(feng)碳(tan)中(zhong)和(he)目(mu)標(biao)的(de)提(ti)出(chu)為(wei)技(ji)術(shu)發(fa)展(zhan)帶(dai)來(lai)了(le)新(xin)的(de)機(ji)遇(yu)。低(di)溫(wen)載(zai)氣(qi)脫(tuo)鹽(yan)技(ji)術(shu)因(yin)其(qi)低(di)能(neng)耗(hao)的(de)特(te)點(dian),可(ke)以(yi)顯(xian)著(zhu)減(jian)少(shao)碳(tan)排(pai)放(fang)。在(zai)碳(tan)交(jiao)易(yi)市(shi)場(chang)逐(zhu)步(bu)完(wan)善(shan)的(de)背(bei)景(jing)下(xia),采(cai)用(yong)該(gai)技(ji)術(shu)的(de)企(qi)業(ye)可(ke)以(yi)通(tong)過(guo)碳(tan)減(jian)排(pai)獲(huo)得(de)額(e)外(wai)收(shou)益(yi)。
產業政策的支持力度也在不斷加大。國家發改委、科技部等部門將水處理技術列為重點支持的高新技術領域,在科技項目申報、成果轉化等方麵給予優先支持。這為技術的研發和產業化提供了良好的政策環境。
國際合作也為技術發展帶來了機遇。隨著"一帶一路"changyideshenrutuijin,woguodeshuichulijishukaishizouxiangguojishichang。tebieshizaiyixieshuiziyuankuifadeguojiahediqu,diwenzaiqituoyanjishujuyouguangkuodeyingyongqianjing。
7.2 技術發展麵臨的主要挑戰
盡管低溫載氣脫鹽技術具有諸多優勢,但在發展過程中仍麵臨一些挑戰,需要通過持續的技術創新和工程實踐來解決。
技術成熟度是當前麵臨的主要挑戰之一。相比反滲透、蒸zheng發fa結jie晶jing等deng成cheng熟shu技ji術shu,低di溫wen載zai氣qi脫tuo鹽yan技ji術shu的de工gong程cheng應ying用yong案an例li相xiang對dui較jiao少shao,技ji術shu標biao準zhun和he規gui範fan還hai不bu完wan善shan。這zhe導dao致zhi用yong戶hu在zai選xuan擇ze技ji術shu時shi存cun在zai顧gu慮lv,影ying響xiang了le技ji術shu的de推tui廣guang應ying用yong。
xitongxiaolvyoudaijinyibutigao。suiranxiangbichuantongderefatuoyanjishu,diwenzaiqituoyanjishudenenghaoyidafujiangdi,danyumojishuxiangbirengyouchaju。tebieshizaichulidiyandufeishuishi,jishudejingjixingburufanshentoujishu。yinci,ruhejinyibutigaoxitongxiaolv,suoxiaoyumojishudechaju,shijishufazhandezhongyaofangxiang。
設(she)備(bei)標(biao)準(zhun)化(hua)程(cheng)度(du)低(di)也(ye)是(shi)製(zhi)約(yue)技(ji)術(shu)發(fa)展(zhan)的(de)因(yin)素(su)。目(mu)前(qian),低(di)溫(wen)載(zai)氣(qi)脫(tuo)鹽(yan)設(she)備(bei)多(duo)為(wei)定(ding)製(zhi)化(hua)設(she)計(ji),缺(que)乏(fa)標(biao)準(zhun)化(hua)的(de)產(chan)品(pin)係(xi)列(lie)。這(zhe)不(bu)僅(jin)增(zeng)加(jia)了(le)設(she)備(bei)製(zhi)造(zao)成(cheng)本(ben),還(hai)影(ying)響(xiang)了(le)設(she)備(bei)的(de)質(zhi)量(liang)穩(wen)定(ding)性(xing)和(he)可(ke)維(wei)護(hu)性(xing)。推(tui)動(dong)設(she)備(bei)標(biao)準(zhun)化(hua)、係列化是技術產業化的必由之路。
運行穩定性需要持續改進。雖然技術在理論上具有良好的穩定性,但在實際運行中,由於水質變化、操作條件波動等因素,係統可能出現運行不穩定的情況。特別是在處理複雜水質時,如何保證長期穩定運行仍是一個挑戰。
技術集成難度大。低溫載氣脫鹽技術涉及傳熱、傳質、控製、材(cai)料(liao)等(deng)多(duo)個(ge)技(ji)術(shu)領(ling)域(yu),需(xu)要(yao)多(duo)學(xue)科(ke)的(de)協(xie)同(tong)配(pei)合(he)。在(zai)係(xi)統(tong)集(ji)成(cheng)過(guo)程(cheng)中(zhong),如(ru)何(he)優(you)化(hua)各(ge)子(zi)係(xi)統(tong)之(zhi)間(jian)的(de)匹(pi)配(pei)關(guan)係(xi),實(shi)現(xian)整(zheng)體(ti)性(xing)能(neng)最(zui)優(you),是(shi)一(yi)個(ge)複(fu)雜(za)的(de)技(ji)術(shu)問(wen)題(ti)。
人ren才cai短duan缺que也ye是shi製zhi約yue技ji術shu發fa展zhan的de重zhong要yao因yin素su。由you於yu技ji術shu相xiang對dui較jiao新xin,掌zhang握wo相xiang關guan技ji術shu的de專zhuan業ye人ren才cai較jiao少shao。這zhe不bu僅jin影ying響xiang了le技ji術shu的de研yan發fa進jin度du,也ye影ying響xiang了le技ji術shu的de工gong程cheng應ying用yong和he運yun行xing維wei護hu。
7.3 與競爭技術的對比分析
在zai脫tuo鹽yan技ji術shu市shi場chang中zhong,低di溫wen載zai氣qi脫tuo鹽yan技ji術shu麵mian臨lin著zhe來lai自zi多duo個ge成cheng熟shu技ji術shu的de競jing爭zheng。深shen入ru分fen析xi這zhe些xie競jing爭zheng技ji術shu的de特te點dian,有you助zhu於yu明ming確que低di溫wen載zai氣qi脫tuo鹽yan技ji術shu的de定ding位wei和he發fa展zhan方fang向xiang。
反滲透(RO)技術是當前應用最廣泛的脫鹽技術,在海水淡化、苦鹹水淡化等領域占據主導地位。RO技術的優勢在於能耗低、水回收率高、技術成熟。但RO技術在處理高鹽廢水時麵臨滲透壓過高、膜汙染嚴重、預處理複雜等問題。相比之下,低溫載氣脫鹽技術在處理高鹽、高有機物廢水時具有明顯優勢,且不需要複雜的預處理。
MVR(機械蒸汽再壓縮)技術是近年來發展迅速的節能蒸發技術。MVR通過壓縮二次蒸汽提高其溫度和壓力,實現熱量的循環利用,相比傳統多效蒸發節能60%以上。但MVR技術仍需要將水加熱至沸點,存在結垢風險,且設備投資大、維護成本高。低溫載氣脫鹽技術通過低溫運行避免了結垢問題,設備投資和維護成本更低。
多效蒸發(MED)技術是傳統的熱法脫鹽技術,技術成熟可靠。但MED技術的能耗較高,且在處理高鹽廢水時結垢問題嚴重。低溫載氣脫鹽技術在能耗和防垢方麵具有明顯優勢。
電滲析(ED)技術通過電場作用實現離子分離,適用於低鹽度水的脫鹽。但ED技術的能耗隨含鹽量增加而急劇上升,且存在膜汙染和濃差極化等問題。
冷凍脫鹽技術通過結冰實現水鹽分離,理論上能耗較低。但冷凍脫鹽技術存在冰晶洗滌困難、設備複雜、運行不穩定等問題。
電容去離子(CDI)技術是新興的電化學脫鹽技術,具有能耗低、環境友好等優點。但CDI技術目前還處於實驗室研究階段,商業化應用較少。
通過對比分析可以看出,每種技術都有其適用範圍和局限性。低溫載氣脫鹽技術的獨特優勢在於:一是可以處理高鹽、高有機物、易結垢的複雜廢水;二是低溫運行,設備腐蝕和結垢風險低;三是可以利用低品位廢熱,進一步降低能耗;四是設備投資和維護成本相對較低。
在未來的技術發展中,不同技術之間的融合將成為趨勢。例如,可以將低溫載氣脫鹽技術與膜技術相結合,發揮各自優勢;也可以將其與其他廢水處理技術集成,形成更加完善的解決方案。
八、結論與建議
8.1 技術發展總結
通過對低溫載氣脫鹽技術的全麵分析,可以看出該技術作為一種新興的脫鹽技術,具有獨特的技術優勢和廣闊的應用前景。
從cong技ji術shu原yuan理li來lai看kan,低di溫wen載zai氣qi脫tuo鹽yan技ji術shu基ji於yu氣qi液ye傳chuan質zhi理li論lun,通tong過guo模mo擬ni自zi然ran界jie的de降jiang雨yu循xun環huan實shi現xian廢fei水shui的de脫tuo鹽yan處chu理li。技ji術shu的de核he心xin在zai於yu利li用yong空kong氣qi作zuo為wei載zai體ti,在zai40-60℃的低溫條件下實現水分與鹽分的分離。這種低溫運行模式不僅降低了能耗,還避免了傳統高溫蒸發技術麵臨的結垢、腐蝕等問題。
在技術發展曆程方麵,從1995年Bemporad提出氣壓蒸餾概念開始,經過20多年的發展,技術已從實驗室研究走向工業化應用。特別是2012年以來,我國在技術工業化方麵取得了重要進展,建成了多套示範裝置,處理規模從360立方米/天擴大到1000立方米/天。
在技術性能方麵,低溫載氣脫鹽技術展現出良好的處理效果。係統可以處理含鹽量超過1%的高鹽廢水,對COD、氨氮等汙染物也有較好的去除效果。在能耗方麵,技術表現突出,電耗僅為20-70千瓦時/噸水,比傳統技術節能40%以上。
在經濟性方麵,雖然初期投資相對較高,但由於運行成本低、維護簡單,全生命周期成本具有明顯優勢。典型項目的投資回收期為2-4年,具有良好的經濟效益。
在應用領域方麵,技術已在化工、製藥、油氣田、垃圾滲濾液等多個領域得到應用。特別是在處理高鹽、高有機物、易結垢的複雜廢水方麵,技術展現出獨特優勢。
8.2 產業化發展建議
基於技術現狀和發展趨勢,提出以下產業化發展建議:
加強技術標準化工作。當前技術標準和規範還不完善,建議相關部門組織製定行業標準,規範技術要求、設備性能、測試方法等,為技術的推廣應用提供依據。
推(tui)動(dong)設(she)備(bei)標(biao)準(zhun)化(hua)和(he)係(xi)列(lie)化(hua)。鼓(gu)勵(li)設(she)備(bei)製(zhi)造(zao)企(qi)業(ye)開(kai)發(fa)標(biao)準(zhun)化(hua)產(chan)品(pin),形(xing)成(cheng)不(bu)同(tong)處(chu)理(li)規(gui)模(mo)的(de)產(chan)品(pin)係(xi)列(lie),降(jiang)低(di)設(she)備(bei)製(zhi)造(zao)成(cheng)本(ben),提(ti)高(gao)產(chan)品(pin)質(zhi)量(liang)穩(wen)定(ding)性(xing)。
加大技術研發投入。重點突破高效填料、新型傳質設備、智能控製係統等關鍵技術,進一步提高係統效率和穩定性。同時,加強基礎理論研究,為技術優化提供理論支撐。
建jian立li示shi範fan工gong程cheng和he產chan業ye基ji地di。選xuan擇ze典dian型xing應ying用yong場chang景jing建jian設she示shi範fan工gong程cheng,展zhan示shi技ji術shu優you勢shi,積ji累lei運yun行xing經jing驗yan。同tong時shi,建jian設she產chan業ye化hua基ji地di,形xing成cheng完wan整zheng的de產chan業ye鏈lian。
加強人才培養。建立多層次的人才培養體係,培養技術研發、工程設計、運行維護等各方麵的專業人才。
完善政策支持體係。建議政府部門出台更加優惠的政策措施,如加大財政補貼力度、提供稅收優惠、優先納入政府采購等,支持技術的產業化發展。
8.3 未來研究方向
為推動低溫載氣脫鹽技術的持續發展,建議重點開展以下研究工作:
傳質機理深化研究。深入研究低溫條件下的氣液傳質機理,探索新型傳質強化技術,進一步提高傳質效率。
新材料應用研究。開發新型耐腐蝕、高效傳質的填料材料;研究新型膜材料在係統中的應用;探索納米材料等前沿材料的應用潛力。
智能化技術研究。開發基於人工智能的智能控製係統,實現係統的自適應優化運行;研究數字孿生技術在係統設計和優化中的應用。
係統集成創新研究。研究與其他水處理技術的集成方案,開發組合工藝;探索與能源係統的耦合,實現能量的梯級利用。
應用拓展研究。開發針對特定行業的專用技術和設備;研究在零排放係統中的應用;探索在海水淡化、苦鹹水淡化等領域的應用。
總zong之zhi,低di溫wen載zai氣qi脫tuo鹽yan技ji術shu作zuo為wei一yi種zhong新xin興xing的de綠lv色se水shui處chu理li技ji術shu,具ju有you重zhong要yao的de發fa展zhan價jia值zhi和he廣guang闊kuo的de應ying用yong前qian景jing。通tong過guo持chi續xu的de技ji術shu創chuang新xin和he產chan業ye化hua推tui進jin,該gai技ji術shu有you望wang在zai解jie決jue我wo國guo水shui資zi源yuan短duan缺que和he水shui汙wu染ran問wen題ti方fang麵mian發fa揮hui重zhong要yao作zuo用yong,為wei實shi現xian碳tan達da峰feng碳tan中zhong和he目mu標biao做zuo出chu貢gong獻xian。
感謝你的耐心閱讀,請轉發一下再走喲!

立即溝通